新闻来源:眉山网
更新时间:2020-01-28 12:15:17
责任编辑:雷尧
关于眉山市医疗机构接收社会捐赠的公告
自新型冠状病毒感染的肺炎疫情发生以来,我市各医疗机构医护人员逆行而上,全身心投入到疫情防治工作中,奋战在保护人民健康的一线,誓要打赢这场健康保卫战。为更好地筛查救治病患,保障疫情防治需要,现面向社会接受依法合规的捐赠,期望社会各界给予支持!
眉山市人民医院·四川大学华西医院眉山医院

联系地址:四川省眉山市东坡区东坡大道南四段288号眉山市人民医院
联系人:何老师 18990302166 王老师 18990305566
眉山市中医医院

联系地址:四川省眉山市东坡区苏祠路14号眉山市中医医院设备科
联系人:左老师 18227755763 马老师 13309038948
彭山区人民医院

联系地址:四川省眉山市彭山区彭溪镇蔡山北路西二段195号
联系人:庞老师 13890310201
仁寿县人民医院
联系地址:四川省眉山市仁寿县文林镇龙滩大道6号仁寿县人民医院设备科
联系人:陈老师 13350538321 028-36201119
物资详情:N95口罩、医用外科口罩、隔离衣、防冲击眼罩、防护面罩(面屏)、医用防护服、靴套。
部分防护物资(耗材)需符合或高于下列国家标准:
医用防护口罩GB19083-2010
防护GB19082-2003、GB19082-2009《医用一次性防护服技术要求
医用外科口罩YY0469-2010。
洪雅县红十字会

联系地址:四川省眉山市洪雅县人民路160号
联系人:张老师 18228193626 李老师 18090067185
刘老师15884304290
丹棱县疾病预防控制中心

联系地址:丹棱县齐乐大道6号
联系人:张燕(15328769279)、张琴(17760666797) 028-37202612
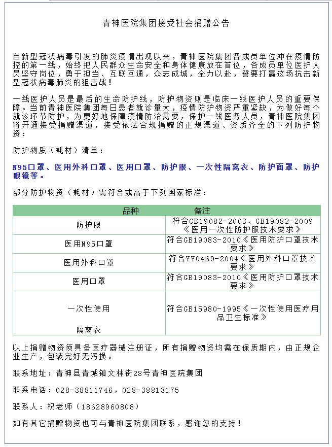
青神医院集团

联系地址:四川省眉山市青神县青城镇文林街28号青神医院集团
联系人:祝老师 18628960808 028-38811746 028-38813175

分享到