站内
  • 站内

当前位置:

眉山新闻网

>

新闻

>

眉山新闻

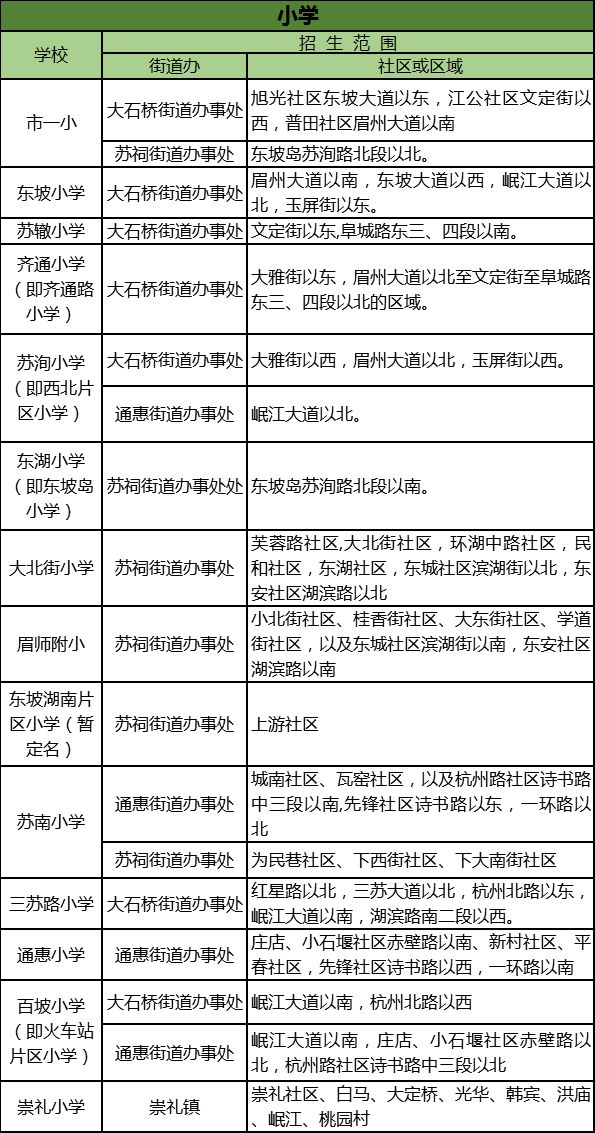
重磅!2019年眉山市中心城区初中、小学招生范围公布!

新闻来源:眉山市东坡区教育和体育局      

更新时间:2019-05-10 18:24:58      

责任编辑:罗思源


今天,小编要公布一个

  大家都特别关心的事情!

  没错!那就是城区中小学的招生范围~

  总的来说,

  2019年眉山市中心城区

  初中、小学招生范围,

  仍然沿用2018年的划分范围。

  快一起来看看吧!

  ▽

  (备注:东坡湖南片区小学(暂定名)片区的儿童少年到眉师附小就读)

  另外还有大家非常关注的

  报名时间和入学条件。

  东坡区教育和体育局将第一时间

  在此微信公众平台予以公布,

  请大家密切关注哦~

  

  如果大家还有不清楚的地方,请联系东坡区教育和体育局普教股。

  联系电话:

  38298489,38298855,38299365。

 

信息产业部网站备案:蜀ICP备09029749号-1 眉公网备:51140002000014 广播电视节目制作经营许可证号:(川)字第115号

免责声明:本站部分信息来源于互联网,如有侵权敬请告知!网友在本站发布的信息与本站无关或者不代表本站观点。

互联网新闻信息服务许可证编号:51120180003 联系电话:38166855 邮箱:msxwwb@163.com

川网公安备 51140202000199号

分享到