站内
  • 站内

当前位置:

眉山新闻网

>

>

教体

乐山犍为县校外培训机构一律停业整顿,家长怎么看?“一刀切”合理吗

新闻来源:红星新闻      

更新时间:2021-04-09 10:26:47

责任编辑:周刚


  一场涉及全县所有培训机构的停业整顿,让川南小城乐山犍为陷入争议之中。

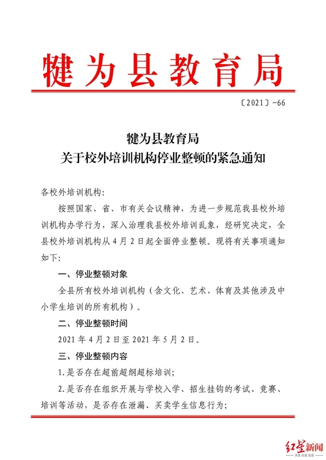
  4月2日,“犍为教育”发布《犍为丨全县81家“校外培训机构”从4月2日起“全面停业整顿”》推文,文中提到,犍为县所有培训机构(含文化、艺术、体育及其他涉及中小学培训的所有机构)从4月2日起全面停业整顿,停业整顿时间到5月2日。记者向犍为县教育局相关负责人求证后得知,“(停业整顿)情况属实。”

  对于这场被称为铁腕出手的整顿,各方看法不一。21世纪教育研究院院长熊丙奇认为:教育主管部门应该把合法的机构和违规的机构分开,对校外培训机构‘一刀切’进行全面停业整顿,这对合规守法的机构不公平也不合理。

  那么,从法理层面来说,犍为县教育局此举是否妥当?对于引发的“懒政”争议,当地教育局又是如何看待的。

  ▲乐山犍为县发布的“校外培训机构停业整顿的紧急通知”

  家长有点矛盾:

  既支持整顿,又担心孩子学习被耽搁

  虽然事情不是发生在成都,但成都家长沈女士还是很关注这则新闻。对于犍为县教育局的做法,沈女士第一反应是支持,“(培训行业)确实乱七八糟的现象太多了。”

  沈女士告诉记者,自己最近给孩子报名课外班时就发现,“部分机构管理混乱,收费也乱。说了收费不能超过三个月,但是报三个月的课程就很贵,报一年就很便宜,报两年就更便宜……甚至还说报(三个月)短课连教材都不送,这不是变相让家长多交钱多买课吗?”

  沈女士认为,类似的一些擦边球乱象,确实该整治了。不过,对于“全面停业整顿”的做法,沈女士持保留态度:“对有培训需求的娃娃来说,停业整顿一个月影响还是蛮大……像我家孩子,马上中考,正在突击的关键时候,如果停一个月,那我们家长肯定很着急。”

  沈女士认为,乱象确实该整治,但如何整治,这个值得进一步探讨。

  机构有点担心:

  停业整顿一个月,经济损失谁承担呢

  事实上,比家长群体更关心这则新闻,是培训行业的从业者们。

  成都一培训机构负责人告诉记者,从看到新闻后自己就高度关注,并分享给了同行,大家都在议论,甚至猜想(整顿)范围会不会扩大。

  那么,如果停业一个月,对机构来说,会造成什么实质影响呢?

  以该校区为例,这位负责人从经济层面给记者大概算了一笔账——校区1000平方米左右,每平方米租金价格为100元,那么房屋租金和物管费一个月在15万左右;在职教师和前台合计35人左右,工资、社保、公积金等人工成本算下来12万左右。此外还有一些其他开销,比如:系统费、平台使用费等,每个月3万左右。所以,大大小小的费用算下来,一个月则需要净开销30万左右。

  该负责人表示:“如果无端停业整顿一个月,大机构咬咬牙可能还能挺过,但对于一些小机构来说,经济层面的压力还是有点大。现金流一旦断掉,机构可能就会垮掉,这可能带来更多机构和家长之间的冲突和纠纷。”

  此外,该负责人还表示,从教学进度来看,停业一个月也会带来不小的影响。“我们的教学都是连贯性的,有计划的,如果停掉一个月,那后续排课都会受到影响,甚至影响到暑期招生”,因此,该负责人认为:

  “一杆子打倒所有培训机构,对资质健全的机构来说,有点无妄之灾。”

  成都另一知名机构负责人认为:短期来看,关停整顿确实会对机构产生影响,比如房租、教师工资都是实实在在的成本,但从长远看,良好的教培行业生态对整个行业发展更加有利,“目前,培训行业确实有很多小型机构、私人工作室都是不正规的,他们不仅无法为客户提供非常安全的学习环境,还影响了整个行业的培训生态,导致家长对培训行业充满怨气,坏掉了行业生态。”

  该负责人还表示,和疫情一样,此类的突发情况也是对培训机构的考验。如果是有应变能力的机构,就应该尽快调整应对策略,比如将课程从线下转至线上,或者利用停业时间研发课程,实施成本管控等,尽全力将损失降至最低。

  “但从长远来看,肃清行业乱象,是有利于行业健康发展的。”

  犍为县教育局再次回应

  “本次整顿不是懒政,而是勤政”

  4月8日,就“犍为县教育局叫停所有培训机构整顿一个月”引发的争议,红星新闻记者再次致电犍为县教育局,相关负责人进行了详细回应。

  问:此前到底发现了当地机构的哪些问题?

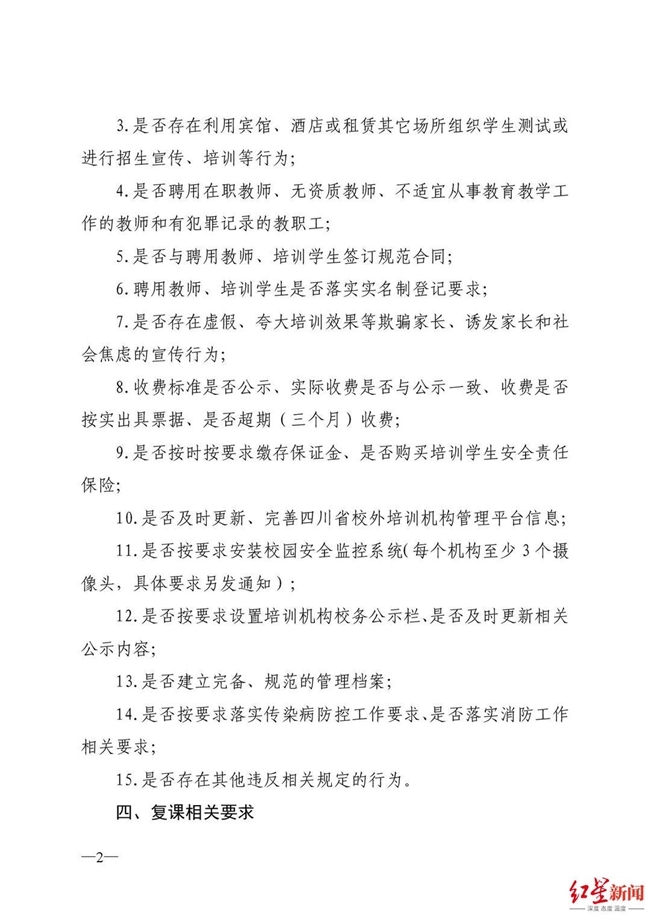
  犍为县教育局:此前,通过明查暗访和家长电话投诉等途径,发现的问题有:家长抱怨收费高支出大、教师素质良莠不齐、培训效果与宣传差距较大、收费不出具票据、违规为外地学校组织招生考试、疫情防控常态化措施落实不到位、学生压力大、超前超纲教学、消防和应急演练还需加强、教师和学生实名制登记存在漏洞等问题。

  问:通报显示,之前开过两次座谈会,座谈会的内容是什么?对机构具体提了哪些要求?是否全县机构都通知到位了?

  犍为县教育局:(我们)分别于今年2月26日、3月10日召开了全县校外培训机构清理规范工作推进会、规范校外培训机构办学行为工作会,县人社、市场监管、公安、卫健等部门的分管同志就相关要求进行专项培训,要求培训机构规范管理、依法办学、杜绝培训乱象。两次会议,全县81个培训机构全部通知到位,负责人均参加了会议。

  问:通报显示,之后当地教育局又做了走访,走访做了哪些工作,又发现了什么问题?

  犍为县教育局:县教育局先后组建工作组对所有培训机构疫情防控和办学行为规范进行检查评估、对机构培训行为进行暗访、公布监督投诉电话。

  从明查暗访和群众反映来看,虚假宣传、夸大培训效果、聘用无资质人员、培训合同存在不合理条款、收费与公示不一致、违规组织招生考试、安全管理不到位等问题仍普遍存在。每次检查均对机构提出了明确的整改要求,但机构往往是表面上整改而实际不落实、或落实不坚持。

  问:这次全部停业整顿,是怎么决定的?对于这一做法的合法性与合理性是否做过评估?

  犍为县教育局:1月7日,教育部部长陈宝生在2021年全国教育工作会上讲“大力度治理整顿校外培训机构。这是当前面临的紧迫难题,这个难题破不了,教育的良好生态难以形成。治理整顿校外培训机构,目标是减轻学生和家庭负担,把学生从校外学科类补习中解放出来,把家长从送学陪学中解放出来。”

  本次停业整顿是按照国家、省上会议精神决定的,其目的是使全县培训市场更规范,县域教育生态更良好,切实减轻学生课业负担和家长经济负担。

  问:对于现在被指责“懒政”,当地主管部门如何看待?是否还将继续坚持停业整顿?

  犍为县教育局:本次整顿不是懒政,而是勤政,是主动作为、积极作为。(我们会)要求机构针对存在的问题限期整改、快速整改,以更高的课堂质量和办学水平、更好地服务满足家长和学生的需求。同时,对做得好的机构将在媒体进行公开宣传。

  律师声音:

  政府部门行使权力的边界在于“法”

  合规机构可采取法律手段维护合法权益

  无论合规不合规,全县机构全部停业整顿,这样的“一刀切”是否合理?是否合理合法呢?

  四川纵目律师事务所律师张柄尧表示:

  “一刀切”式的执法,表面看似乎是严格执法,但却存在惰政嫌疑,因为没有将合法经营者和非法经营者进行严格区分。

  张律师进一步解释道,根据《中华人民共和国行政处罚法》第八条,责令停产停业属于行政处罚之一。从实体上讲,行政处罚法第三十条明确,公民、法人或者其他组织需要具有违反行政管理秩序的行为,依法应当给予行政处罚的,且行政机关必须在查明事实的基础上,才能实施行政处罚。没有违法事实或者违法事实不清的不得给予行政处罚。程序上,行政机关在作出行政处罚决定之前,应当告知当事人作出行政处罚决定的事实、理由及依据,并告知当事人依法享有的权利。当事人有权进行陈述和申辩等。全行业停业整顿要求处罚机关必须掌握有确凿证据能够证实行业每一家机构均存在行政违法行为,且其处罚均严格遵照了相关程序。否则,该行政处罚的合法性即值得商榷。

  泰和泰律师事务所律师宋宏宇则表示,停业整顿是一种行政处罚,犍为县教育局本次作出的“停业整顿”,应以教育机构管理混乱、教学质量低下、造成恶劣影响为前提。

  若被停业整顿的机构不存在该等情况,则并不应受到责令停业的处罚。

  宋律师强调,首先,《行政处罚法》第九条第(四)款规定,责令停业是一种行政处罚。其次,《教育行政处罚暂行实施办法》(国家教育委员会令〔第27号〕,1998年3月6日发布)。该办法第十六条规定:“社会力量举办的学校或者其他教育机构管理混乱,教学质量低下,造成恶劣影响的,由审批的教育行政部门限期整顿,并可给予警告;情节严重或经整顿后仍达不到要求的,由审批的教育行政部门给予责令停止招生、吊销办学许可证的处罚。”同时,根据该办法第五条第四款第(三)项规定,对其他教育机构的处罚,由县、区级人民政府教育行政部门管辖。

  四川纵目律师事务所主任律师王英占表示:

  作为行政机关,犍为县教育局明显没有坚持“比例原则”,将对当事人的损失降至最低。

  王英占告诉记者,根据《行政处罚法》的规定,行政部门只有在查清违法事实的情况下才能做出处罚决定,犍为县教育局若在未对违法培训机构进行调查、收集证据以及提前告知的基础上便要求全县所有培训机构停业整顿,这在一定程度上会给其他合法运营的机构带来巨大损失,“县教育局作为行政机关,在有多种方式能够达到目的的情况下,应当采取对当事人损害最小的方式。”

  在一片争议中,也有声音提出疑问:政府职能部门行使职权的边界到底在哪里?

  在王英占看来,行政部门不同于其他组织或个人,它拥有极大的公权力,若不对其进行限制,则不利于社会稳定发展和秩序维护。现在国家大力倡导行政机关要依法办事,依法行政就是为了更好地让政府服务人民。“政府部门行使权力的边界在于‘法’,对于普通自然人、法人或其他组织来说,‘法无禁止即可为’,但对于行政部门来说,却是‘法无授权即禁止’。”

  同时,政策出台的前提是不得违反现行法律的规定。因此,相关政策在颁行之前应进行合法性审查,以避免与现行法律产生冲突从而导致政策无效。王英占同时表示,对于合法合规的培训机构,如果认为自己的利益受到侵犯,可以采取提起行政复议或者行政诉讼的方式维护自己的合法权益。

  红星新闻记者 张瑾 王婷婷 李宇欣

信息产业部网站备案:蜀ICP备09029749号-1 眉公网备:51140002000014 广播电视节目制作经营许可证号:(川)字第115号

免责声明:本站部分信息来源于互联网,如有侵权敬请告知!网友在本站发布的信息与本站无关或者不代表本站观点。

互联网新闻信息服务许可证编号:51120180003 联系电话:38166855 邮箱:msxwwb@163.com

川网公安备 51140202000199号

分享到